Digi-Connect is a decentralized budgeting service for nonprofits & charities. This service allows philanthropists to donate through a crowdfunding system and review their investments through a blockchain service.
Stakeholders should invest in a decentralized budgeting service for non-profit and charity organizations.
This enforces teams to structure their organization that aligns with the public's’ needs by allowing philanthropists the choice to donate of their choosing through a crowdfunding system and review their investments through a blockchain service.
ROLE & RESPONSIBILITIES
Project Manager + UI/UX Designer + UX Researcher + Content Strategist
MICA Graduate Thesis
October 2021 - December 2021
In previous efforts to create a decentralized budgeting system, nonprofits & charities should take accountability for their actions by being transparent to the public on how they operate their donation system.
Philanthropists should have the freedom to contribute to a cause based on their choosing. By implementing a decentralized budgeting service, this ensures the trust of the investors but also reassurance that the funds will be going to the rights and safety of the people.
Charity Name: Garden of Forgiveness
Background: Founded by Reverend Lyndon Harris is a NYC-based charity. Proposed to design a sacred oath to commemorate the victims and their families affected by 9/11.
Total Donations: $200,000
Outcome: From 2005-2007, the garden was never made. Harris paid himself over $126k in salary and used another $3k in dining expenses.

Step 1: Orchestrated a user questionaire, in total, the survey recieved 7 users
Here are some key-findings from the user questionaire:
Stept 2: The next phase of the research is recruite participants to do user interviews
User Interviews: Total of 5 People
3 Non-profit Employees with experience in donating to a cause
1 blockchain/crypto specialist
1 Existing Donor

Interview 1: “When donating through my companies website, there’s no search engine to plug-in on what interests me. It goes by the alphabetical
system and it’s super confusing. Does not have a friendly UI search engine.”
Interview 2: “To gain trust, honestly it's word of mouth. It's so hard to know if the nonprofits and charities intentions online without having someone represent them or a donor expressing their experience being part of the cause.”

3 out of 4 users expressed that they would like story-telling to be part of the non-profit & charity overview.
3 out of 4 users would like a gratification letter from the non-profits & charities.
4 out of 4 users would like visual reviews from previous donors on their experience being part of the non-profits & charities contribution list.
4 out of 4 users does not use cryptocurrency as a form of donation.

Created a design map to key-frame the MVP features that will be designed in the design system.
Design System Will Contain the Following:
- Sign-up/Login Page
- Private Crypto-Key plug-in
- Nonprofit search engine
- Crowdfunding for different non-profits & their departments
- Digital wallet generator
- Contribution notifications
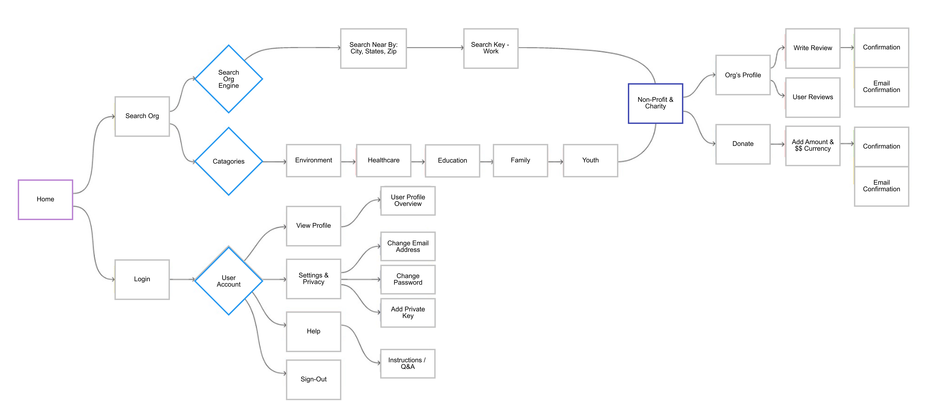
These low-fidelity wireframe sketches showcase my thinking process when designing for the philanthropist user journey.
Orchestrated a user flow on how the philanthropist will navigate through the website from signing into their account to donating to a nonprofit or charities of their choice.
PHILANTHROPIST JOURNEY MAP
Visualizing & expressing Digi-Connect brand qualities
I created a style guide to help with maintaining consistency throughout the project

Digi-Connect is a decentralized budgeting service for nonprofits & charities
that gives philanthropists the opportunity to contribute to different organizations
that aligns with their values at anytime of the day.

Once the philanthropist chooses a nonprofit of their liking, decides that they
want to donate, the user can naviagte through the donation pop-out
deciding the amount they like to contribute and money currency.
Prototype overview of Digi-Connect. Hope you enjoy!
On-boarded 2 new participant for this study.
Orchestrated a round of user testing for the prototype. During the user-testing process, I built a good relationship with two previous participants during the UX research phase and were willing to tryout the high-fidelity prototype.
At first glance, the two participants were hesitant to add how much money they would like to contribute. Participants were contemplating out loud what was too much or too less when it comes to donating.
As a result, added an amount option to the donation pop-out feature. Makes the feature look visually playful, eye-catching, and reduce stress contemplation.
When users came across the donation feature, 2 out of 2 participants asked a series of questions to clarify the verbiage on what private meant. They expressed if their contribution was public, who will see the contribution?
Moving forward, I changed the verbiage of the anonymous feature to make the intension clearer.
Added an amount options to the donation pop-out to reduce stress for philanthropists. Along with making the pop-out look more visually playful.
Keeping in mind and being clear to the users that the donation verbiage meets its intension. To reduce future confusions, being specific on how the user's donation is being viewed by the public by giving them a known and anonymous option.
“Can you clarify the pros and cons of making my contribution public v.s. private? When you meant who can see this? you meant nonprofit will see this, right?
- Participant 1
Through this project, I have learned so much about how to project manage a UX Design project from start to finish.
It has challenged me to time manage wisely and think ahead by outlining the tasks that need to be done for each week.
Challenges I faced was translating the process of blockchain and crypto into wireframe sketches. At the beginning of the project, I had a difficult time transfering over my knowledge of blockchain and cryptocurrency into visual designs for users who weren’t familiar with what goes behind the scene.
If I could go back in time, during the UX research phase, I wished I had more time to interview more users that are in the blockchain and crypto industry to get a deeper understanding of the technical process and use the knowledge to improve my designs.
If I had more time, I would do a second round of user-testing on additional discrepancies that I missed.
In addition, add a social media feature so that philanthropists have the opportunity to promote nonprofits & charities on their social media accounts.
Appreciate you spending some time with my work, cheers!
Go back